The Value Generating Mechanisms of Open Government Data

Forfattere

  • Thorhildur Jetzek Copenhagen Business School

Nøgleord:

Open Government Data, Value, Generative Mechanisms

Resumé

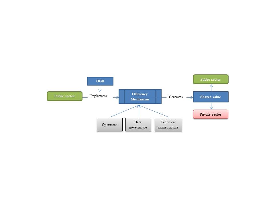
Recent trends towards openness and technical connectivity have offered the ability to drive massive social and economic change; however they demand a redefinition of relationships. We have observed a move from a polarized world where companies operate in economic markets while governments drive social progress, to an interconnected, networked world of shared resources and co-creation. One of the trends driving this change is open government data. This paper presents a framework of four value generating mechanisms from use of OGD. The framework makes it easier to compare and communicate different pathways to value generation, while highlighting the current tensions between the private/public and economic/social domains. Our proposition is that these tensions bring about possibilites for synergies and value enhancement.

Forfatterbiografi

Thorhildur Jetzek, Copenhagen Business School

PhD student at CBS and KMD

Downloads

Publiceret

2013-07-10

Citation/Eksport

Jetzek, T. (2013). The Value Generating Mechanisms of Open Government Data. Geoforum Perspektiv, 12(23). Hentet fra https://tidsskrift.dk/gfp/article/view/8001

Nummer

Sektion

Artikler. Peer-review